政策法规

一个建议,三种情怀--中基协发表“增值税估值核算建议”!

发布日期:2017-12-29      阅读量:1695

引言:在2017年最后一个工作日的21点32分,在基金行业估值群中,基金会计收到了基金业协会发布的《关于证券投资基金增值税核算估值的相关建议》,为增值税加班奋斗的估值会计人员感动到要哭了~~为协会点大赞!



1

行业担当,一个建议,三种情怀


1. 在冲突处,担当之情怀

尽管协会认为在基金行业实施营改增政策与《基金法》第八条有冲突,但为保证基金行业估值工作顺利进行,避免估值引起行业混乱,托管与运营委员会估值小组根据行业意见制定了《证券投资基金增值税核算估值参考意见》(附件1) 及相关释义(附件2)。


2. 在冲突处,大义之情怀

因税收政策调整与本参考意见不一致的,以税收政策为准。


3. 在冲突处,一致之情怀

基金管理人作为估值责任第一人,应当审慎评估本参考意见并自行做出估值判断,根据法律法规及合同约定,与托管人协商一致后实施营改增政策。


2

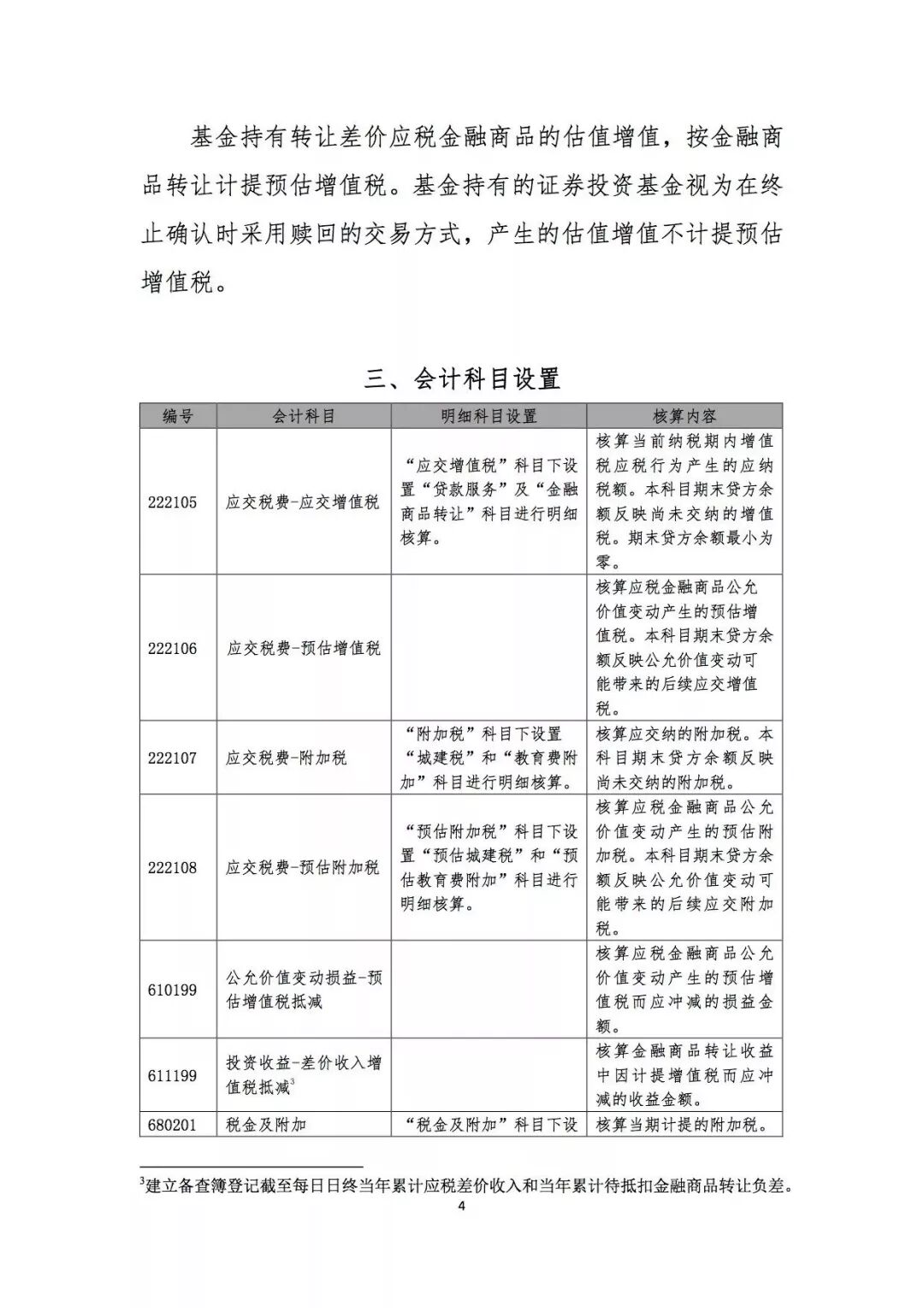
原文:关于证券投资基金增值税核算估值的相关建议


扫码订阅,中基协发布的

《关于证券投资基金增值税核算估值的相关建议》



下一篇: 基金业务外包服务指引(试行)

投教热线

北京:010-68311878

上海:021-50933880

深圳:0755-23895517

(工作时间:周一至周五9:00-18:00)

地址:北京市西城区车公庄大街乙5号鸿儒大厦B座3层